本文へスキップ
「地域の中で子も親も保育者も共に育ちあう」社会福祉法人 翠光会
事業計画書
information
社会福祉法人翠光会 年度別事業計画書
令和3年度事業計画書
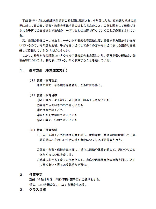
令和2年度事業計画書
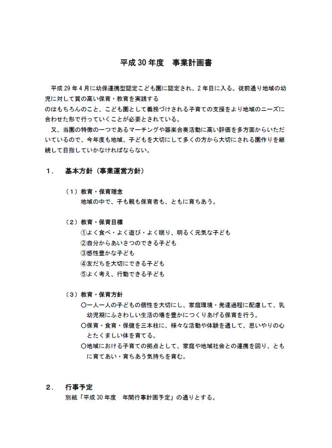
平成30年度事業計画書
2019年度 事業計画書
このページの先頭へ
contents
社会福祉法人理事長ご挨拶
top page
社会福祉法人翠光会定款
schedule
事業計画書
information
事業報告書
report
決算報告書
information
社会福祉法人 翠光会
〒861-4152
熊本県熊本市南区新256-1
TEL 096-357-1245
FAX 096-357-4656